Guide des types de diagrammes UML : en savoir plus sur tous les types de diagrammes UML avec des exemples
Publié: 2012-02-02UML signifie langage de modélisation unifié . C'est un langage riche pour modéliser les solutions logicielles, les structures d'application, le comportement du système et les processus métier. Il existe 14 types de diagrammes UML pour vous aider à modéliser ces comportements.
Vous pouvez dessiner des diagrammes UML en ligne à l'aide de notre logiciel ou consulter des exemples de diagrammes UML sur notre communauté de création de diagrammes.
Liste des types de diagrammes UML
Quels sont donc les différents types de diagrammes UML ? Il existe deux catégories principales; diagrammes de structure et diagrammes de comportement . Cliquez sur les liens pour en savoir plus sur un type de diagramme spécifique.
- Diagrammes de structure
- Diagramme de classe
- Diagramme des composants
- Diagramme de déploiement
- Diagramme d'objets
- Schéma du package
- Diagramme de profil
- Diagramme de structure composite
- Diagrammes comportementaux
- Diagramme de cas d'utilisation
- Diagramme d'activité
- Diagramme de machine d'état
- Diagramme de séquençage
- Diagramme de communication
- Diagramme de présentation des interactions
- Chronogramme

Les diagrammes de structure montrent les éléments du système modélisé. En termes plus techniques, ils montrent différents objets dans un système. Les diagrammes comportementaux montrent ce qui devrait se passer dans un système. Ils décrivent comment les objets interagissent les uns avec les autres pour créer un système fonctionnel.
Diagramme de classe

Cliquez sur l'image pour modifier le diagramme de classes ci-dessus (s'ouvre dans une nouvelle fenêtre)
Obtenir plus d'exemples de diagrammes de classes UML >>
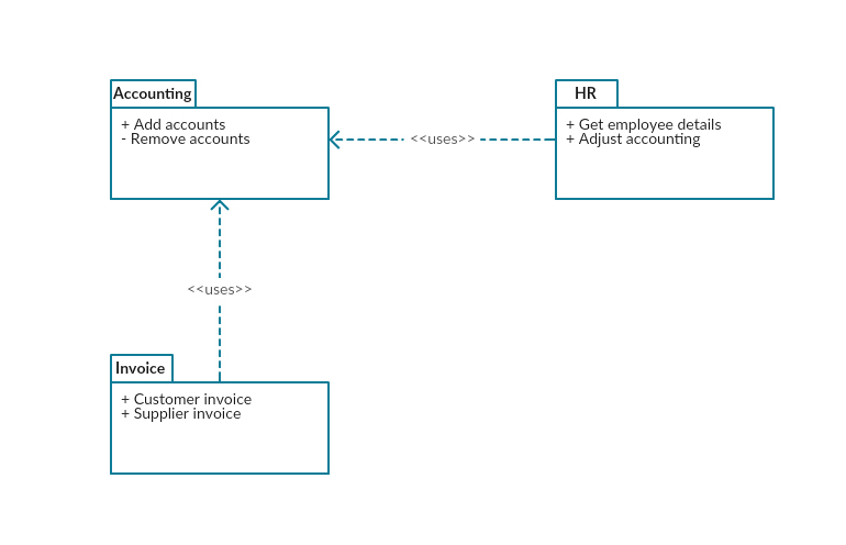
Diagramme des composants
Un diagramme de composants affiche la relation structurelle des composants d'un système logiciel. Ceux-ci sont principalement utilisés lorsque vous travaillez avec des systèmes complexes avec de nombreux composants. Les composants communiquent entre eux à l'aide d'interfaces. Les interfaces sont reliées à l'aide de connecteurs. L'image ci-dessous montre un schéma de composants.

Vous pouvez utiliser ce modèle de diagramme de composants en cliquant sur l'image
Obtenez plus de modèles de diagramme de composants >>
Diagramme de déploiement
Un diagramme de déploiement montre le matériel de votre système et les logiciels de ce matériel. Les diagrammes de déploiement sont utiles lorsque votre solution logicielle est déployée sur plusieurs machines, chacune ayant une configuration unique. Vous trouverez ci-dessous un exemple de diagramme de déploiement.

Cliquez sur l'image pour utiliser ce diagramme de déploiement comme modèle
Obtenir plus de modèles de diagramme de déploiement >>
Diagramme d'objets
Les diagrammes d'objets, parfois appelés diagrammes d'instance, sont très similaires aux diagrammes de classes. Comme les diagrammes de classes, ils montrent également la relation entre les objets, mais ils utilisent des exemples réels.
Ils montrent à quoi ressemblera un système à un moment donné. Parce qu'il y a des données disponibles dans les objets, ils sont utilisés pour expliquer les relations complexes entre les objets.

Cliquez sur l'image pour utiliser le diagramme d'objets comme modèle
Obtenir plus de modèles de diagramme d'objets >>
Schéma du package
Comme son nom l'indique, un diagramme de package montre les dépendances entre les différents packages d'un système. Consultez cet article du wiki pour en savoir plus sur les dépendances et les éléments trouvés dans les diagrammes de packages.

Diagramme de profil
Le diagramme de profil est un nouveau type de diagramme introduit dans UML 2. Il s'agit d'un type de diagramme qui est très rarement utilisé dans les spécifications. Pour plus de modèles de diagramme de profil, visitez notre communauté de diagrammes.

Diagramme de structure composite
Les diagrammes de structure composite sont utilisés pour montrer la structure interne d'une classe. Certains des diagrammes de structure composite courants.


Diagramme de cas d'utilisation
En tant que type de diagramme le plus connu des types UML comportementaux, les diagrammes de cas d'utilisation donnent un aperçu graphique des acteurs impliqués dans un système, des différentes fonctions nécessaires à ces acteurs et de la manière dont ces différentes fonctions interagissent.
C'est un excellent point de départ pour toute discussion de projet car vous pouvez facilement identifier les principaux acteurs impliqués et les principaux processus du système. Vous pouvez créer des diagrammes de cas d'utilisation à l'aide de notre outil et/ou commencer instantanément à l'aide de nos modèles de cas d'utilisation.
Utiliser les relations de diagramme de cas expliquées avec des exemples

Cliquez sur l'image pour modifier ce modèle
Obtenir plus d'exemples de diagrammes de cas d'utilisation >>
Diagramme d'activité
Les diagrammes d'activité représentent les flux de travail de manière graphique. Ils peuvent être utilisés pour décrire le flux de travail métier ou le flux de travail opérationnel de n'importe quel composant d'un système. Parfois, les diagrammes d'activité sont utilisés comme alternative aux diagrammes de machine d'état. Consultez cet article du wiki pour en savoir plus sur les symboles et l'utilisation des diagrammes d'activités. Vous pouvez également vous référer à ce guide facile pour les diagrammes d'activités.
Obtenez plus de modèles de diagramme d'activité >>
Diagramme de machine d'état
Les diagrammes de machine d'état sont similaires aux diagrammes d'activité, bien que les notations et l'utilisation changent un peu. Ils sont parfois appelés diagrammes d'état ou diagrammes d'état. Celles-ci sont très utiles pour décrire le comportement d'objets qui agissent différemment selon l'état dans lequel ils se trouvent en ce moment. Le diagramme de machine d'état ci-dessous montre les états et actions de base.

Diagramme de machine d'état en UML, parfois appelé diagramme d'état ou diagramme d'état
Obtenir plus d'exemples de diagramme de diagramme d'état >>
Diagramme de séquençage
Les diagrammes de séquence en UML montrent comment les objets interagissent les uns avec les autres et l'ordre dans lequel ces interactions se produisent. Il est important de noter qu'ils montrent les interactions pour un scénario particulier. Les processus sont représentés verticalement et les interactions sont représentées par des flèches. Cet article explique le but et les bases des diagrammes de séquence. Consultez également ce didacticiel complet sur les diagrammes de séquence pour en savoir plus sur les diagrammes de séquence.
Vous pouvez également commencer à dessiner instantanément à l'aide de nos modèles de diagramme de séquence.

Diagramme de séquence dessiné avec Creately
Diagramme de communication
Dans UML 1, ils étaient appelés diagrammes de collaboration. Les diagrammes de communication sont similaires aux diagrammes de séquence, mais l'accent est mis sur les messages transmis entre les objets. Les mêmes informations peuvent être représentées à l'aide d'un diagramme de séquence et de différents objets. Cliquez ici pour comprendre les différences à l'aide d'un exemple.

Diagramme de présentation des interactions
Les diagrammes de vue d'ensemble des interactions sont très similaires aux diagrammes d'activités. Alors que les diagrammes d'activité montrent une séquence de processus, les diagrammes de vue d'ensemble des interactions montrent une séquence de diagrammes d'interaction.
Ils sont une collection de diagrammes d'interaction et l'ordre dans lequel ils se produisent. Comme mentionné précédemment, il existe sept types de diagrammes d'interaction, de sorte que chacun d'entre eux peut être un nœud dans un diagramme de vue d'ensemble des interactions.

Chronogramme
Les chronogrammes sont très similaires aux diagrammes de séquence. Ils représentent le comportement des objets dans un laps de temps donné. S'il s'agit d'un seul objet, le schéma est simple. Mais, s'il y a plus d'un objet impliqué, un diagramme de temps est utilisé pour montrer les interactions entre les objets pendant cette période.
Cliquez ici pour créer votre chronogramme.

Mentionnés ci-dessus sont tous les types de diagrammes UML. UML propose de nombreux types de diagrammes, et parfois deux diagrammes peuvent expliquer la même chose en utilisant des notations différentes.
Consultez cet article de blog pour savoir quel diagramme UML vous convient le mieux. Si vous avez des questions ou des suggestions, n'hésitez pas à laisser un commentaire.

