プロジェクトを計画するためのビジュアルガイド
公開: 2018-10-12管理が簡単なプロジェクトもあれば、多大な労力を要するプロジェクトもあります。 どちらの場合でも、適切なプロジェクト計画を立てることは、それが完璧に完了することを確認するのに役立ちます。
発生する必要のあるすべてのことと、特定の期間内にそれらをどのように実行するかを明確に把握している場合は、プロジェクトの失敗の可能性を最小限に抑えることができます。
この投稿では、堅実なプロジェクト計画を作成して正常に実行するために使用できるプロジェクト計画手法のリストをまとめました。 計画プロセス、リソース計画、知識管理、プロセスマッピング、意思決定、リスク管理など、プロジェクト計画のさまざまな領域を検討します。
計画プロセス
プロジェクト計画の最初の段階では、目標を設定し、プロジェクト計画の概要を作成し、予算のニーズを分析する必要があります。 以下のプロジェクト計画手法を使用して、これらのタスクをすばやく完了することができます。
SMARTゴール
SMARTは、プロジェクトの目標と目的を設定するための基準です。 SMARTによると、プロジェクトの目標は、具体的で、測定可能で、達成可能で、関連性があり、期限が定められている必要があります。

SMARTゴール基準
プロジェクト計画でSMART基準を適切に使用する方法については、プロジェクト計画プロセスを合理化するためのSMARTガイドをご覧ください。
作業分解図
作業分解図(WBS)は、プロジェクトが階層構造で提供する結果を視覚化するために使用されるプロジェクト管理ツールです。 これは、プロジェクトマネージャーが複雑なプロジェクトアクティビティを単純で管理しやすいタスクに分割するのに役立ちます。
それの使い方
ステップ1 :WBSを作成する最初のステップは、プロジェクトの範囲を理解することです。 これは、プロジェクトの目標、成果物、タスク、期限などを特定する必要があることを意味します。
ステップ2:主要な成果物を特定します。 これらの主要な成果物は、プロジェクトの成功に不可欠なものであり、作業分解図のレベル2に表示される必要があります。
ステップ3: WBSの最下位レベルで作業パッケージまたはプロジェクトの成果物を特定します。 プロジェクトチームと利害関係者を集めて、主要な成果物を完成させるために必要なすべての作業を把握します。
ステップ4:チャートの要素(作業パッケージ)の定義と範囲を含むWBSディクショナリを作成します。

作業分解図の例(テンプレートをクリックしてオンラインで編集します)
アクション優先マトリックス
アクション優先度マトリックスは、時間とリソースを最大限に活用するために、優先するアクティビティと回避するアクティビティを決定するために使用されるプロジェクト計画ツールです。 それはより良い決定をするのに役立ちます。
それの使い方
アクション優先度マトリックスでは、アクティビティの作業量をx軸にマークし、アクティビティの影響をy軸にマークする必要があります。 アクション優先度マトリックスは4つの可能性を生み出します。
- クイックウィン/緊急–これらは、影響が大きく、完了するのにかかる労力が少ないアクティビティです。 できる限りこれらの種類のプロジェクトに焦点を当てたほうがよいでしょう。
- 主要なプロジェクト/緊急ではない–これらは、影響が大きく、多大な労力を要するプロジェクト/活動です。 これらのプロジェクトがクイックウィンを覆い隠してはいけませんが、実行する前に十分に計画する必要があります。
- 記入/委任–これらは、影響が少なく、労力も少ない優先度の低いプロジェクトです。 クイックウィンと主要なプロジェクトの間に時間があれば、それらに取り組むことができます。 または、それらを別のチームに委任することもできます。
- ハードスローグ/延期または無視–これらは影響は少ないが、多大な労力を必要とするタスクです。 それらを実行することを避けることをお勧めします、またはそれらが避けられない場合は、それを効率的に終えることができる専門家の助けを借りてください

アクション優先度マトリックス(テンプレートをクリックしてオンラインで編集)
コスト内訳構造
コスト内訳構造(WBSに基づく)は、プロジェクトのさまざまな部分(作業分解図の最下位レベルのアクティビティ)にコストを割り当てるために使用されるプロジェクト計画手法の1つです。 実際のコストと予算を比較するために使用されます。
それの使い方
ステップ1:作業分解図で、すべての作業パッケージが互いに個別の定義可能なタスクを表していることを確認します。 そして、各ワークパッケージに開始日と終了日を割り当てます。
ステップ2:特定の予算額を特定した各ワークパッケージを提供します。 これについても責任ある予算所有者を割り当てていることを確認してください。
ステップ3:コストを調べ、作業分解図の各レベルでプロジェクトにかかるコストを決定します。

コスト内訳構造(テンプレートをクリックしてオンラインで編集)
マイルストーントレンド分析
マイルストーン傾向分析は、プロジェクトのマイルストーンを追跡するためのプロジェクト計画手法です。 プロジェクトのマイルストーンに関連する作業が予定より進んでいるか遅れているかを識別するのに役立ちます。
それの使い方
ステップ1:プロジェクトのスケジュールを参照し、プロジェクトのマイルストーンを定義します。 マイルストーンの傾向分析チャートで混乱しないように、マイルストーンを多く持たない方がよいでしょう。
ステップ2: MTAチャートで、y軸はプロジェクトのタイムスケールを表し、x軸はレポートのタイムスケールを表します。 特定の色または特定のマーカー形状を持つ特定の線を使用して、チャートのマイルストーンを象徴することができます。 各レポート期間の終わりに、チャートにマイルストーンを追加します。
ステップ3: MTAチャートを参照して、プロジェクトのマイルストーントレンドを特定します。
マイルストーン傾向分析がどのように機能するかについて詳しくは、この投稿を参照してください。

マイルストーン傾向分析(テンプレートをクリックしてオンラインで編集)
リソースプランニング
プロジェクトをより効果的に実行するには、リソースを適切に割り当てる必要があります。 リソース計画の段階では、プロジェクトタスクに必要なリソースの種類に注意し、各タスクの期間を決定する必要があります。
ガントチャート
ガントチャートは、タスクのスケジュールと監視に使用されるプロジェクト計画ツールおよび手法です。 また、プロジェクトのさまざまな段階でコストと支出を伝えるために利用することもできます。
それの使い方
ステップ1:プロジェクトを個々のタスクに分割し、ガントチャートの行を割り当てます。
ステップ2:各タスクにはタイムラインがあり、必要に応じて色分けできます。 タイムラインをオーバーレイすることは進捗ラインであり、それを使用して、タスクで実行された作業の量をマークします。
プロジェクトの計画でガントチャートを使用する方法の詳細については、「上司のようにガントチャートを使用してプロジェクトを計画する方法」の投稿を参照してください。

高レベルプロジェクト計画のガントチャート(テンプレートをクリックしてオンラインで編集)
その他のガントチャートテンプレート
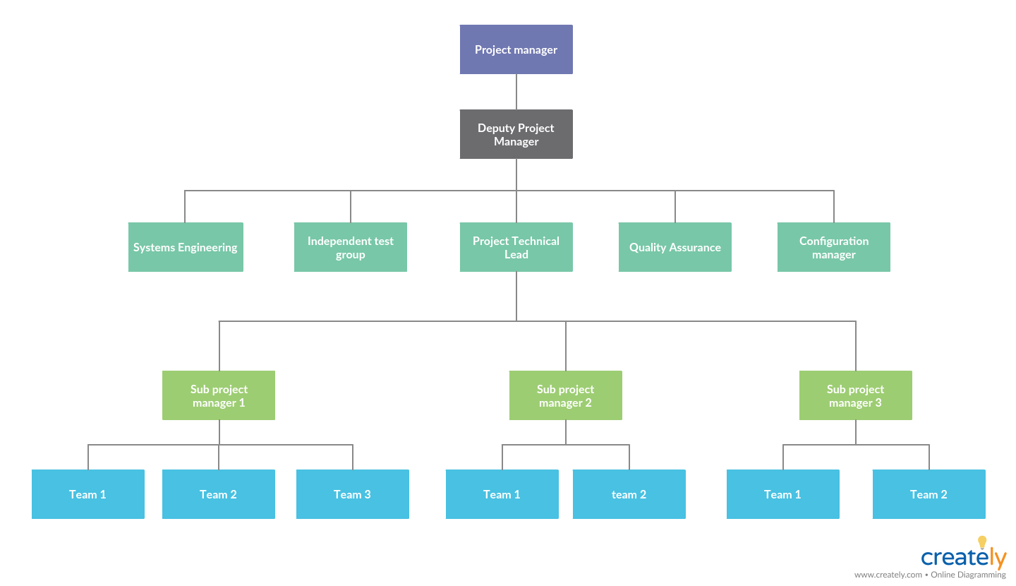
組織図
組織図は、プロジェクトチーム(その役割と責任)を視覚化するために使用できるプロジェクト計画手法です。 これを使用すると、階層とレポート構造を強調表示できるだけでなく、タスクを個人に割り当てるときに実際に使用できます。

それの使い方
ステップ1:利用可能なリソースを調べて、それらをタスクに関連付けます。
ステップ2:プロジェクトチームの階層/レポート構造を理解します。
ステップ3:以下のような組織図テンプレートを使用して、各個人にグラフ内の場所を割り当てることができます。 組織図に役割と責任、可用性などの必要な情報を追加できます。 それを参照して、個々の関連タスクを割り当てることができます。

プロジェクト管理組織図(テンプレートをクリックしてオンラインで編集)
その他の組織図テンプレート
知財管理
プロジェクトに取り組むとき、チームは、チュートリアル、議事録、プロセスドキュメントなどのさまざまなリソースを参照して、作業の一部の領域を実行する必要があります。 データベースのように、すべての情報にアクセスできる場所が1つしかない場合は、時間を大幅に節約できます。
ナレッジマップ/マインドマップ
マインドマップは、情報を整理するために使用されるツールです。 プロジェクトチームは、ブレーンストーミングセッション中にマインドマップを使用して、アイデアの自由な流れをキャプチャし、理解しやすい方法で構造化します。 また、必要な情報を保存するナレッジマップとしても使用できます。
それの使い方
ステップ1:チームが参照する必要のあるリソースを収集し、それらを分類します。 例:ウェブサイト構築プロジェクトでは、ウェブサイト計画に関するブログ投稿、ビデオ、インフォグラフィックをウェブサイト計画チュートリアルとして分類できます。
ステップ2: Createlyを使用して、関連するリンクを追加できます。 図形をクリックして[プロパティ]にアクセスし、[ URLまたは図へのリンク]の下にリンクを追加するだけです。
ステップ3:ダイアグラムをWebページに埋め込む場合は、CreatelyViewerを使用してインタラクティブなダイアグラムとして公開します。
プロジェクトリソースのマインドマップ
プロセスマッピング
特定のタスクを段階的に実行する方法を明確にすれば、プロセスに精通しているかどうかに関係なく、誰でも簡単にタスクを実行できます。 ここで、プロセスのマッピングが役立ちます。
プロセスマップ
プロセスマップは、作業活動のステップとその責任者を視覚化するために使用されるツールです。
プロセスマップとは何か、プロセスマップシンボル、プロセスマップタイプ、およびプロセスマップの描画方法については、プロセスマッピングの簡単なガイドを参照してください。

プロジェクト管理プロセスマップテンプレート(テンプレートをクリックしてオンラインで編集します)
PERTチャート
PERTは、Project EvaluationReviewTechniqueの略です。 プロセスを最初から最後までマッピングするのに役立ちます。
PERTチャートは、チームがプロジェクトの「ボトルネック」をすばやく特定し、すぐに対処できるようにするのに役立ちます。 これにより、問題が発生するのを待つのではなく、長期的に多くの時間を節約できます。
このPERT図の詳細なガイドでは、このプロジェクト計画手法の使用方法と、それを使用することで得られるメリットについて説明しました。

プロジェクト計画のPERT図(図をクリックしてオンラインで編集)
その他のPERT図テンプレート
ブレーンストーミング/意思決定
ブレーンストーミングと意思決定のセッションは、プロジェクトの計画プロセス中およびプロジェクト全体で多くの時間がかかる傾向があります。 ブレーンストーミングは創造的なアイデアを生み出すために必要ですが、意思決定や問題解決には欠かせないテクニックです。
親和性図
アフィニティ図は、相互の関連性に基づいて、特定のテーマまたはカテゴリの下で多数のアイデア/データ/意見をグループ化するために使用されます。 ブレーンストーミングセッションから生成されたアイデアを論理的に整理するために使用できます。
それの使い方
ステップ1:ブレーンストーミングセッションのために有能なチームを集める
ステップ2:セッション中に共有されたすべてのアイデア/意見を記録する
ステップ3:類似性に従ってアイデアを並べ替える
ステップ4:それらをグループ化し、各グループに識別用の名前を付けます

アフィニティ図テンプレート(図をクリックしてオンラインで編集します)
ピックチャート
PICKチャートは、ブレーンストーミングセッションの後にアイデアを整理するために使用できるもう1つのプロジェクト計画手法です。 これは、実装が簡単で、見返りが高いアイデア、つまり最も有用なアイデアを特定するのに役立ちます。
それの使い方
PICKチャートによると、アイデアに次のようにラベルを付けることができます
- 可能性:これらは、実装は簡単ですが、見返りが少ないアイデアです。
- 実装:チャートのこのセクションのアイデアは、実装が簡単で、高い見返りがあります
- 課題:ここでは、アイデアの実装が難しく、見返りを判断するのが困難です
- 殺す:これらのアイデアは実装が難しく、見返りが少ない
ブレーンストーミングされたアイデアをマトリックスに配置すると、最初に取り組むべきアイデアと避けるべきアイデアが明確になります。

プロジェクト計画のチャートを選択(テンプレートをクリックしてオンラインで編集)
デシジョンツリー
いくつかの行動方針が提示されたら、意思決定ツリーを使用して、それらのオプションを選択した場合のさまざまな結果を分析できます。
それの使い方
ステップ1:決定を特定して定義し、図の先頭に配置します
ステップ2:決定木の次のレベルの形状に接続されている線に可能な解決策を書き留めます。
ステップ3:これらのソリューションの結果を線に接続された形状に配置します。 楕円形を使用して、確実な結果を表すことができます。 そして、結果が新しい決定につながる場合は、それを長方形に配置します。
ステップ4:意思決定者のチームを集め、分析を確認して最終的な選択を行います

デシジョンツリー図テンプレート(図をクリックしてオンラインで編集)
その他のディシジョンツリーの例
危機管理
リスクはプロジェクトでは避けられない要素であり、リスクが目標に与える影響を最小限に抑える最善の方法は、事前にリスクに備えることです。 リスクを事前に特定して分析することにより、プロジェクトの結果に影響を与える可能性のある否定的な結果を回避できます。
視覚的リスク管理手法の究極のリストでは、リスクを特定、評価、および制御するために使用できる11の効果的なリスク管理手法について説明しました。
プロジェクト計画手法のリストを展開する
ここでは、プロジェクト計画手法として使用できる便利な視覚的手法について説明しました。 それらは使いやすいだけでなく、プロジェクト計画、意思決定、問題解決、知識の管理などに関しても効果的です。
リストに追加するプロジェクト計画のテクニックは他にもありますか? 下記のコメント欄でお知らせください。
