効果的なサービスブループリントを作成するための簡単なガイド
公開: 2020-02-17過去数十年にわたって、サービスの青写真は、サービスの設計と革新における多くの課題に対処するための有用な方法として進化してきました。 これは、1982年にハーバードビジネスレビューで銀行の幹部であるリンショスタックによって最初に紹介されました。
このガイドでは、サービスの青写真のトピックについて深く掘り下げます。 最後に、サービスブループリントとは何か、サービスブループリントの作成方法、およびサービスブループリントの読み方を理解します。 提供されているテンプレートを使用して、独自のサービスプロセスのブループリントをすぐに開始できます。
サービスブループリントとは
サービスの青写真は、提供するサービスを正確に視覚化する図/マップです。 これは、サービスの生産とサービスの消費に携わる人々にサービスプロセスの明確な全体像を提供します。
その目的は、サービスの設計と改善のプロセスを支援するために、顧客の視点からサービス提供プロセスを理解するのに役立つことです。 これは、サービスプロセスの複雑さと相違を強調し、顧客サービスの効率と有効性を向上させるのに役立ちます。
これらは特に、サービス開発の設計段階で、サービスを顧客の連絡先や物理的な証拠などの論理コンポーネントに分解し、サービスプロセスのステップを詳細に分析するために使用されます。
それらは通常、サービスの青写真のさまざまなカテゴリを表すスイムレーンの図で表されます。
サービスブループリントの主要コンポーネント
サービスの青写真は、主要なコンポーネントで表されるステージ上の従業員の活動と舞台裏の従業員の活動を区別します。

お客様のアクション:このコンポーネントは、サービスブループリントの作成の中心であるため、最初にレイアウトされます。 これには、サービス提供プロセスを評価、購入、または使用する際に顧客が実行するステップ、アクション、選択、および対話が含まれます。 これらのアクションは、ブループリントの上部に時系列で表示されます。
ステージ上/目に見える連絡先の従業員のアクション:このコンポーネントは、顧客のアクションの後に図に表示され、相互作用の線で区切られます。 これらのアクションには、最前線の連絡先の従業員が顧客と直接会ったときに行うことも含まれます。
舞台裏/目に見えない連絡先の従業員のアクション:これは、顧客には見えない連絡先の従業員によって実行された舞台裏または舞台裏のアクションを指します。 これには、電話や、舞台裏での活動をサポートするために従業員が舞台裏で行うその他の活動など、顧客との目に見えないやり取りが含まれます。
サポートプロセス:これには、連絡先の従業員がサービスを提供するのをサポートするために、社内の個人またはユニット(連絡先の従業員ではない)によって実行されるすべてのアクション、対話、内部サービスが含まれます。 それらは顧客には見えません。
物理的証拠:これは図の上部にあり、サービスの物理的証拠を表しています。 それらは通常、各連絡先の上にリストされています。 たとえば、対面の会議の物理的な証拠は、オフィスの装飾としてリストすることができます。
線:サービスブループリントの各コンポーネントは線で区切られています。 最初に、顧客と組織の間の直接的な相互作用を表す相互作用の線が来ます。 顧客から連絡先の従業員へのリンクが相互作用の線を越えるたびに、真実の瞬間が発生します。 これらの真実の瞬間の間に、顧客はサービスの品質を判断し、将来の購入について決定を下します。
次に、可視性の線が来ます。 この線より上にあるすべてのコンポーネントは顧客に表示され、下にあるコンポーネントは表示されません。
最後は、相互作用の内部ラインです。 これにより、連絡先の従業員の活動が他のサービスサポート活動や人々から分離されます。 内部相互作用の線を横切る垂直線は、内部サービスの遭遇を表します。
矢印:これらは関係/依存関係を表します。 一方向の矢印は一方向の交換を示し、二重の矢印は両当事者からの合意または共依存の必要性を示します。
サービスブループリントに含めることができるいくつかの二次要素は次のとおりです。
- 時間:時間がサービスの重要な部分である場合は、タイムラインを使用して、プロセスの各ステップの推定期間を表すことができます。
- 感情:カスタマージャーニーマップが、顧客がジャーニーの各ステップで経験する感情を明らかにするのと同様に、サービス提供プロセスの各ステップで従業員がどのような感情状態にあるかを示すことができます。
- 指標:サービスブループリントに成功指標を含めて、目標に向けた進捗状況を追跡することもできます。
サービスの青写真の重要性
サービスブループリントは、組織がサービス(リソース、および基盤となるプロセス)を効果的に理解するのに役立ちます。 サービスブループリントには他にもいくつかの利点があります
- これらは、プロセスの論理フローをチェックするのに役立ちます。これは、システムのボトルネックやエラーを特定し、それがどれほど効果的で生産的であるかを評価するのに役立ちます。
- ブループリントは、顧客のニーズとウォンツ、および失敗した配達サービスが顧客に与える影響を理解するのに役立ちます
- それらを使用すると、低速で、反復的で、過度に複雑で、リソースを浪費し、顧客にとって有毒なサービスシステムを分離できます。
- サービス提供のコストを測定し、サービス提供システムを改善する機会を特定するのに役立ちます
- また、それらを使用して、組織内の部門間の関係を理解し、前段階と後段階のアクションを調整することもできます
サービスの青写真とカスタマージャーニーマップ
カスタマージャーニーマップとサービスブループリントは、サービス/製品設計で使用される2つの補完的な方法です。
カスタマージャーニーマップは、さまざまなタッチポイントにわたるカスタマーエクスペリエンスを、彼らが行っていること、考えていること、感じていることとともに視覚化します。 それは表面的な顧客体験にもっと焦点を合わせ、より少ないサービスプロセスの詳細を明らかにします。
一方、サービスブループリントは、ステージ上およびステージ上の連絡先の従業員のアクションを含む、さまざまなタッチポイントにわたるサービス提供プロセスの詳細な外観を提供します。
したがって、サービスブループリントは、顧客の経験よりも、顧客にサービスを提供する内部プロセスとサポートシステムに関するより多くの情報を提供します。 ブループリントは、カスタマージャーニーを出発点として使用します。
サービスブループリントの読み方
サービスブループリントは、複数の方法で読み取ることができます。 このセクションでは、さまざまな目的でそれらを読んで理解する方法を示します。
- プロセスまたは彼らの経験に対する顧客の見方を理解するため。 カスタマーアクションカテゴリの要素を追跡しながら、サービスの青写真を左から右に読みます。 顧客がサービスを開始する方法、顧客が行う選択、サービスの作成にどの程度関与しているか、顧客の視点から見たサービスの物理的証拠、および証拠が戦略と証拠の位置付け。
- 連絡先の従業員の役割を理解するため。 視線の真上と真下にある活動に焦点を当てて、図を水平に読んでください。 ここでは、プロセスがどれほど効果的かつ効率的であるか、誰が顧客とやり取りするか、どのくらいの頻度でやり取りするか、顧客に対応する人が1人か複数かを調べることができます。
- サービスプロセスのさまざまな要素がどのように統合されているかを理解する。 ここでは、青写真を垂直方向に分析する必要があります。 この分析は、顧客にサービスを効果的に提供するために不可欠な従業員とタスクを特定するのに役立ちます。 重要な顧客とのやり取りのポイントを支援するために舞台裏で実行されるアクション、サポートするアクション、および従業員間の引き継ぎがどのように行われているかに焦点を当てます。
- サービスプロセスを再設計するには; ここでは、サービスの青写真全体を分析できます。 そうすることで、その複雑さ、変更方法、および顧客の視点の変更が連絡先の従業員のアクションと内部プロセスにどのように影響するかを理解できます。 ブループリントを使用して、非効率性と障害点を評価し、改善と再設計の機会を特定することもできます。
サービスブループリントを作成する方法
サービスブループリント自体を構築するプロセスには、多くの利点があります。 これは、関係するすべての人の間でサービスプロセスの共有ビジョンを開発し、決して明白ではなかったサービスの複雑さを特定し、タスク所有者の役割と責任を理解するのに役立ちます。

サービスブループリントの開発には、マーケティング、運用、人事、場合によっては顧客のメンバーで構成される部門横断的なチームが必要です。
Createlyなどのオンラインダイアグラム作成ツールを使用すると、サービスブループリントを作成するプロセスを簡素化できます。 それはあなたとあなたのチームがリアルタイムで無限のスペースで同じキャンバスで作業することを可能にします。
また、コメントとディスカッションスレッドを使用して、利害関係者からのフィードバックを監視できます。 事前に作成されたテンプレートも多数あり、それらをすぐに使用してプロジェクトを開始できます。
ステップ1:ブループリントするサービスプロセスを特定する
メインプロセスであろうとサブプロセスであろうと、それが何であるかを事前に特定しておくことが重要です。 サービスブループリントを作成するための基本的な目的を決定したら、どのプロセスから開始するかを特定できます。 一度に1つのプロセスのブループリントに焦点を合わせます。
ステップ2:顧客セグメントを特定する
顧客セグメントが異なれば、ニーズや要件も異なる可能性があるため、サービスはセグメントごとに変わる可能性があります。 サービスプロセスが対応する顧客セグメントごとに異なる場合は、これらのプロセスを個別に青写真にすることが重要です。
識別されたサービスプロセスが対応する特定の顧客セグメントを識別するための2番目のステップに専念します。 それが指定されたら、プロセスの各ステップでの顧客の相互作用についてのアイデアを得る必要があります。
さまざまなサービスタッチポイントで顧客とのやり取りや選択肢、および顧客が実行するアクションを理解するための良い方法は、カスタマージャーニーマップです。 サービスの青写真は主に従業員の行動に関するものであるため、このステップのカスタマージャーニーマップは包括的なものである必要はありません。タッチポイントを強調するものであり、並行する行動で十分です。

ただし、顧客が誰であるかを完全に理解することが重要であり、かなりの調査が必要になる場合があります。
さまざまなセグメントの顧客プロファイルがすでにある場合は、この時点でそれらを使用できます。 作成することを検討しない場合は、いつでもサービスプロセスをブループリントするときに役立つ場合があります。

これは、顧客の視点からプロセスについてのアイデアを得るのに役立ちます。 また、顧客に影響を与えないプロセスステップを特定して回避するのにも役立ちます。
ステップ3:ステージ上/舞台裏の連絡先従業員の行動をマッピングする
このステップは、フロントステージとバックステージの両方の連絡先従業員の観点からサービスプロセスをマッピングすることから始まります。 運用担当者に質問して、顧客の全容を視野に入れて実行し、舞台裏で実行される活動に関する関連情報を収集できます。
テクノロジーがサービスの提供に関与している場合は、テクノロジーインターフェイスでアクションをマッピングできます。
ステップ5:連絡先アクティビティを必要なサポート機能にリンクする
相互作用の線の上で特定したアクションを実行するために従業員が依存するサポートプロセスをマップします。 これらの活動には、顧客と直接やり取りしない従業員であっても、組織のさまざまな部門の従業員が関与する場合があります。
サポート機能が特定されたら、連絡先アクティビティをそれらにリンクします。 このステップは、顧客に対する内部アクションの直接的および間接的な影響を理解するのに役立ちます。
ステップ6:各顧客アクションステップでサービスの物理的証拠を追加します
最後に、物理的な証拠をマップに追加します。 これは、顧客が体験の各ステップでサービスの具体的な証拠として見たり受け取ったりするものを浮き彫りにします。
ステップ7:微調整して共有する
サービスブループリントを作成する最後のステップでは、時間インジケーター、メトリック、従業員の感情などの要素を追加して、図をさらに洗練させることができます。
次に、それを組織全体で共有して、内部の組織プロセスがどのように機能するかについてのあなたの見解を伝えます。
Createlyを使用すると、図をPDF、SVG、PNG、JPEG形式でエクスポートするだけでこれを実行できます。その後、内部のWiki、Webサイトに公開または埋め込み、印刷することができます。
また、Slackを介して共有することもできます。この場合、チャンネル内の誰もが最初にCreatelyにログインしなくても、ブループリントを簡単にプレビューできます。
または、Creately Googleドライブ統合を使用して、アプリケーション内でサービスブループリントへのアクセス許可を作成、共有、保存、および管理できます。
プロジェクト管理にConfluenceを使用している場合は、オンプレミスのConfluenceサーバー内でネイティブに機能し、ページや投稿に添付ファイルとしてビジュアルや図を追加できるため、Confluence用のCreatelyプラグインも便利です。
サービスブループリントの例
レストランサービスの青写真

病院サービスの青写真

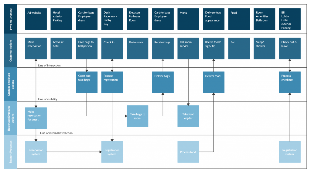
ホテルサービスの青写真

独自のサービスブループリントを作成する準備はできましたか?
名前が示すように、サービスブループリントは、サービスプロセスのブループリントを提供します。 これにより、プロセスの各ステップからその中のさまざまな役割にすべてをマッピングするタスクが簡素化され、新しいサービス提供システムの設計や既存のシステムの改善が容易になります。 このガイドでは、これを行う方法について詳しく説明します。
追加するものがありますか? 以下のコメントセクションでお知らせください。
