เทมเพลตไดอะแกรมกิจกรรมเพื่อสร้างเวิร์กโฟลว์ที่มีประสิทธิภาพ
เผยแพร่แล้ว: 2014-12-08ไดอะแกรมกิจกรรม UML แสดงถึงเวิร์กโฟลว์ในรูปแบบกราฟิก สามารถใช้เพื่ออธิบายเวิร์กโฟลว์ทางธุรกิจหรือเวิร์กโฟลว์การปฏิบัติงานของส่วนประกอบใดๆ ในระบบ บางครั้งไดอะแกรมกิจกรรมถูกใช้เป็นทางเลือกแทนไดอะแกรมเครื่อง อ่านบทความนี้เพื่อเรียนรู้เกี่ยวกับสัญลักษณ์และการใช้แผนภาพกิจกรรม คลิกที่นี่เพื่อเริ่มวาดไดอะแกรมกิจกรรมของคุณ
เทมเพลตไดอะแกรมกิจกรรมเหล่านี้ครอบคลุมเวิร์กโฟลว์ยอดนิยมส่วนใหญ่ คลิกที่รูปภาพเพื่อแก้ไขออนไลน์หรือคลิกขวาเพื่อบันทึกเป็นรูปภาพ
- เทมเพลตไดอะแกรมกิจกรรมสำหรับ ATM
- เทมเพลตไดอะแกรมกิจกรรมสำหรับระบบจองสายการบิน
- เทมเพลตไดอะแกรมกิจกรรมสำหรับระบบธนาคารออนไลน์
- เทมเพลตไดอะแกรมกิจกรรมสำหรับการจัดการวิทยาลัย
- เทมเพลตไดอะแกรมกิจกรรมสำหรับระบบการจัดการห้องสมุด
- เทมเพลตไดอะแกรมกิจกรรมสำหรับระบบการจัดการโรงพยาบาล
- เทมเพลตไดอะแกรมกิจกรรมสำหรับระบบการจัดการโรงแรม
- เทมเพลตไดอะแกรมกิจกรรมสำหรับระบบจองรถไฟ
- เทมเพลตไดอะแกรมกิจกรรมสำหรับระบบซื้อของออนไลน์
- เทมเพลตไดอะแกรมกิจกรรมสำหรับระบบการจัดการโครงการ
เทมเพลตไดอะแกรมกิจกรรมสำหรับ ATM
ตัวอย่างไดอะแกรมกิจกรรมอย่างง่ายสำหรับเวิร์กโฟลว์การถอนเงินสดจาก ATM ความคุ้นเคยกับสถานการณ์สมมติเป็นจุดเริ่มต้นที่ดีในการเรียนรู้เกี่ยวกับไดอะแกรมกิจกรรม เพียงคลิกที่รูปภาพเพื่อแก้ไขออนไลน์โดยใช้เครื่องมือ Creately UML

เทมเพลตไดอะแกรมกิจกรรมสำหรับตู้เอทีเอ็ม (คลิกที่ภาพเพื่อแก้ไขออนไลน์)
เทมเพลตไดอะแกรมกิจกรรมสำหรับระบบจองสายการบิน
เทมเพลตไดอะแกรมกิจกรรมต่อไปนี้แสดงสถานการณ์ที่ซับซ้อนมากขึ้นในการจองตั๋วเครื่องบินออนไลน์ เวิร์กโฟลว์มีเพียง 2 วิชาเท่านั้น แต่คุณสามารถขยายเพิ่มเติมเพื่อรวมหัวข้อเพิ่มเติมเพื่อสะท้อนสถานการณ์ที่ใกล้ชิดกับโลกแห่งความเป็นจริงมากขึ้น หากต้องการขยายไดอะแกรมโดยเพิ่มหัวข้อ/เหตุการณ์เพิ่มเติม เพียงคลิกที่รูปภาพ

เทมเพลตไดอะแกรมกิจกรรมสำหรับระบบจองสายการบิน (คลิกเพื่อแก้ไขออนไลน์)
เทมเพลตไดอะแกรมกิจกรรมสำหรับระบบธนาคารออนไลน์
เทมเพลตไดอะแกรมกิจกรรมที่แสดงระบบธนาคารออนไลน์ เวิร์กโฟลว์นี้แสดงให้เห็นการตรวจสอบยอดดุลออนไลน์ คุณสามารถใช้เทมเพลตนี้และขยายเพื่อแสดงธุรกรรมกองทุน การชำระค่าสาธารณูปโภค หรือบริการอื่นๆ ที่เกี่ยวข้อง

เทมเพลตไดอะแกรมกิจกรรมสำหรับระบบธนาคารออนไลน์ (คลิกที่ภาพเพื่อแก้ไขออนไลน์)
เทมเพลตไดอะแกรมกิจกรรมสำหรับการจัดการวิทยาลัย
เทมเพลตไดอะแกรมกิจกรรมสำหรับระบบการจัดการวิทยาลัยนี้มีหลายวิชา ระบบการจัดการแตกต่างกันมากในแต่ละ วิทยาลัย แต่ คุณสามารถใช้สิ่งนี้เป็น จุด เริ่มต้นได้ เนื่องจากครอบคลุมฟังก์ชันพื้นฐาน
สถานการณ์นี้ครอบคลุมวิทยาลัยที่เปิดสอนหลักสูตรออนไลน์ผ่านห้องเรียนเสมือนจริง สถานการณ์ในโลกแห่งความเป็นจริงนั้น ซับซ้อนกว่าแน่นอน แต่ การแยกย่อยไดอะแกรมกิจกรรมต่างๆ สามารถช่วยทำให้ไดอะแกรมมีประสิทธิภาพมากขึ้น คุณสามารถแก้ไขสิ่งนี้เพื่อรวมในการจัดการหลักสูตรในบ้าน การจัดการมหาวิทยาลัยในเครือ และสถานการณ์อื่นๆ อีกมากมาย

เทมเพลตไดอะแกรมกิจกรรมสำหรับการจัดการวิทยาลัย (คลิกเพื่อแก้ไขออนไลน์)
เทมเพลตไดอะแกรมกิจกรรมสำหรับระบบการจัดการห้องสมุด
เทมเพลตนี้แสดงเวิร์กโฟลว์การยืมหนังสือจากห้องสมุดท้องถิ่น นี่เป็นส่วนสำคัญของระบบการจัดการห้องสมุด อย่างไรก็ตาม ยัง มีเวิร์กโฟลว์อื่นๆ อีกมากในระบบการจัดการไลบรารี คุณสามารถแก้ไขไดอะแกรมกิจกรรมนี้หรือสร้างไดอะแกรมใหม่สำหรับสถานการณ์นั้น


เทมเพลตไดอะแกรมกิจกรรมสำหรับระบบการจัดการห้องสมุด (คลิกเพื่อแก้ไขออนไลน์)
เทมเพลตไดอะแกรมกิจกรรมสำหรับระบบการจัดการโรงพยาบาล
เทมเพลตไดอะแกรมกิจกรรมด้านล่างแสดงระบบการจัดการโรงพยาบาล ครอบคลุมเฉพาะเวิร์กโฟลว์การลงทะเบียนผู้ป่วยและเวิร์กโฟลว์กิจกรรมผู้ดูแลระบบเท่านั้น ระบบที่ซับซ้อนอย่างโรงพยาบาล มี ขั้นตอนการทำงานอื่นๆ มากมาย คลิกที่รูปภาพเพื่อแก้ไขทางออนไลน์ และเพิ่มระดับต่างๆ ของการจัดการโรงพยาบาล

เทมเพลตไดอะแกรมกิจกรรมสำหรับระบบการจัดการโรงพยาบาล (คลิกที่ภาพเพื่อแก้ไขออนไลน์)
เทมเพลตไดอะแกรมกิจกรรมสำหรับระบบจองโรงแรม
ไดอะแกรมกิจกรรมอย่างง่ายนี้แสดงให้เห็นถึงสถานการณ์ที่ลูกค้ากำลังจองห้องพัก โฟลว์นี้เกี่ยวข้องกับ 3 วิชาและรายละเอียดของโฟลว์สำหรับแต่ละวิชา คุณแก้ไขสถานการณ์นี้ได้โดยแก้ไขเทมเพลตนี้โดยตรง

เทมเพลตไดอะแกรมกิจกรรมสำหรับระบบจองโรงแรม (คลิกที่ภาพเพื่อแก้ไขออนไลน์)
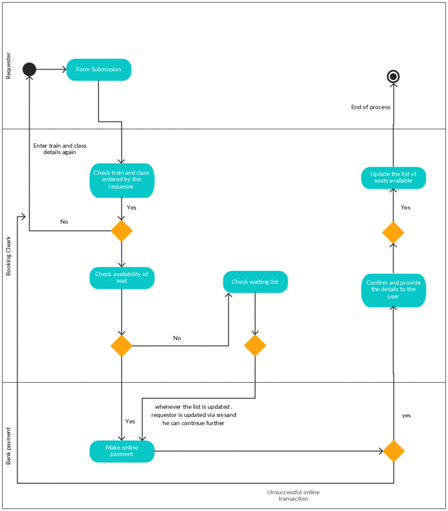
เทมเพลตไดอะแกรมกิจกรรมสำหรับระบบจองรถไฟ
เทมเพลตไดอะแกรมกิจกรรมสำหรับเวิร์กโฟลว์การจองตั๋วรถไฟ โฟลว์นี้นำเสนอเรื่องที่เกี่ยวข้องกับระบบและขั้นตอนการจอง คุณสามารถใช้เทมเพลตนี้เพื่อสร้างสถานการณ์ที่คล้ายคลึงกัน เช่น การจองตั๋วรถโดยสาร การจองรถแท็กซี่ และการขนส่งอื่นๆ คลิกที่ภาพเพื่อแก้ไขออนไลน์

เทมเพลตไดอะแกรมกิจกรรมสำหรับระบบจองรถไฟ (คลิกเพื่อแก้ไขออนไลน์)
เทมเพลตไดอะแกรมกิจกรรมสำหรับระบบซื้อของออนไลน์
เทมเพลตไดอะแกรมกิจกรรมนี้แสดงขั้นตอนของประสบการณ์การช็อปปิ้งออนไลน์ ตั้งแต่การเรียกดูร้านค้าไปจนถึงการดูตะกร้าสินค้าของคุณ คุณสามารถสร้างสถานการณ์ที่คล้ายกันได้โดยใช้เทมเพลตนี้ใน Creately คลิกที่ภาพเพื่อเริ่มต้น

เทมเพลตไดอะแกรมกิจกรรมสำหรับระบบช้อปปิ้งออนไลน์ (คลิกที่ภาพเพื่อแก้ไขออนไลน์)
เทมเพลตไดอะแกรมกิจกรรมสำหรับระบบการจัดการโครงการ
เทมเพลตไดอะแกรมกิจกรรมเพื่อแสดงการจัดการโครงการโดยผู้จัดการ ไดอะแกรมนี้แสดงมุมมองของผู้จัดการในการจัดการโครงการด้วยโฟลว์กระบวนการ คุณสามารถเชื่อมโยงสถานการณ์นี้กับคุณหรือคุณสามารถทำการเปลี่ยนแปลงและสร้างของคุณเองได้ คลิกที่ภาพเพื่อแก้ไขทันที

เทมเพลตไดอะแกรมกิจกรรมสำหรับระบบการจัดการโครงการ (คลิกเพื่อแก้ไขออนไลน์)
ด้วยเทมเพลตไดอะแกรมนี้ ฉันต้องการสรุป คุณยังสามารถเยี่ยมชมชุมชนไดอะแกรมของเราเพื่อเข้าถึงเทมเพลตไดอะแกรมกิจกรรมเพิ่มเติม หรือค้นหาไดอะแกรมกิจกรรมเฉพาะ นอกจากนี้ โปรดคอยติดตามหมวดหมู่โพสต์ตัวอย่างของเราสำหรับไดอะแกรมตัวอย่างใหม่และไดอะแกรมเพิ่มเติม
เทมเพลตไดอะแกรมกิจกรรมเพิ่มเติม
- ผู้ดูแลระบบเข้าสู่ระบบ – ไดอะแกรมกิจกรรม UML ที่แก้ไขได้
- แผนภาพกิจกรรมสำหรับระบบธนาคารออนไลน์
- ออกจากระบบแผนภาพกิจกรรม
- แผนภาพกิจกรรมสำหรับการลงทะเบียนผู้ใช้
- ระบบนัดหมายแพทย์ออนไลน์
- กิจกรรมบนโหนด (AON) แผนภาพ
- ระบบสุขภาพจิต
- แผนภาพกิจกรรมการเดินทางในวันหยุด
