小型企业如何自动化潜在客户生成策略
已发表: 2019-09-10您需要庞大的团队和资源来扩展业务的日子已经一去不复返了。 如今,技术已成为小型企业的游戏规则改变者。
通过战略性地使用技术,您可以建立坚实的基础、设计工作流程并增加您的收入,即使是作为一个单人团队也是如此。
如果您希望为潜在客户开发建立一个万无一失的系统,并且没有资源雇用更多人,那么自动化将解决您所有的后顾之忧。
通过正确的策略,您可以从头到尾自动化整个潜在客户生成流程,并专注于建立健康、长期的客户关系。
本文将指导您了解为您的企业自动生成潜在客户的十种基本策略和工具。
为小型企业自动生成潜在客户的 6 大好处
想知道自动化如何提升您的潜在客户工作流程并使您的小型企业受益吗? 我们已经确定了将自动化整合到您的潜在客户生成系统中的六大核心优势。
1. 在自动驾驶仪上设计简化的潜在客户开发工作流程
定期生成潜在客户需要从第一步到最后一步的可靠工作流程。 如果您没有足够的人手来管理此工作流程,那么就会出现很多错误。 但是,将此过程的不同部分自动化可以使其更加精简和无错误。
2. 在不雇佣更多人的情况下扩展你的业务
在您的潜在客户开发流程中采用自动化的一个巨大优势是无需建立庞大的团队。 您可以与一个小得多的团队一起工作,并更多地依靠正确的工具来完成大部分繁重的工作。
3.优化每个接触点的体验
自动化可以有效地消除预售过程中的摩擦。 为您的潜在客户提供有关您的业务的无缝学习体验,并通过您在每个接触点的优化表现给他们留下深刻印象。
4. 毫不费力地收集关键数据
收集精细数据和见解是使用自动化工具的另一个核心优势。 从您的潜在客户生成计划中消除猜测和直觉,并根据强大的洞察力做出更具战略性的决策。 您还可以使用数据预测为未来做准备。
5. 最小化成本和资源
使用自动化工具可以显着减少您的劳动力开支和其他资源。 您无需支付 10 名员工的工资,而是通过订阅10 个好工具来节省更多。
6.标准化你的战术
赢得潜在客户主要取决于系统的质量。 自动化可以帮助您标准化这些系统,以识别、鉴定、培养和关闭潜在客户。 它还可以减轻管理工作的压力。
有了这些令人印象深刻的好处,很难不将自动化纳入您的潜在客户生成策略。 因此,让我们分解我们的 10 步框架,以有效地自动化您的潜在客户生成步骤。
自动化潜在客户生成的 10 个步骤
遵循这十个步骤来设计一个稳健的流程,以持续生成、鉴定、吸引、培养和关闭潜在客户。
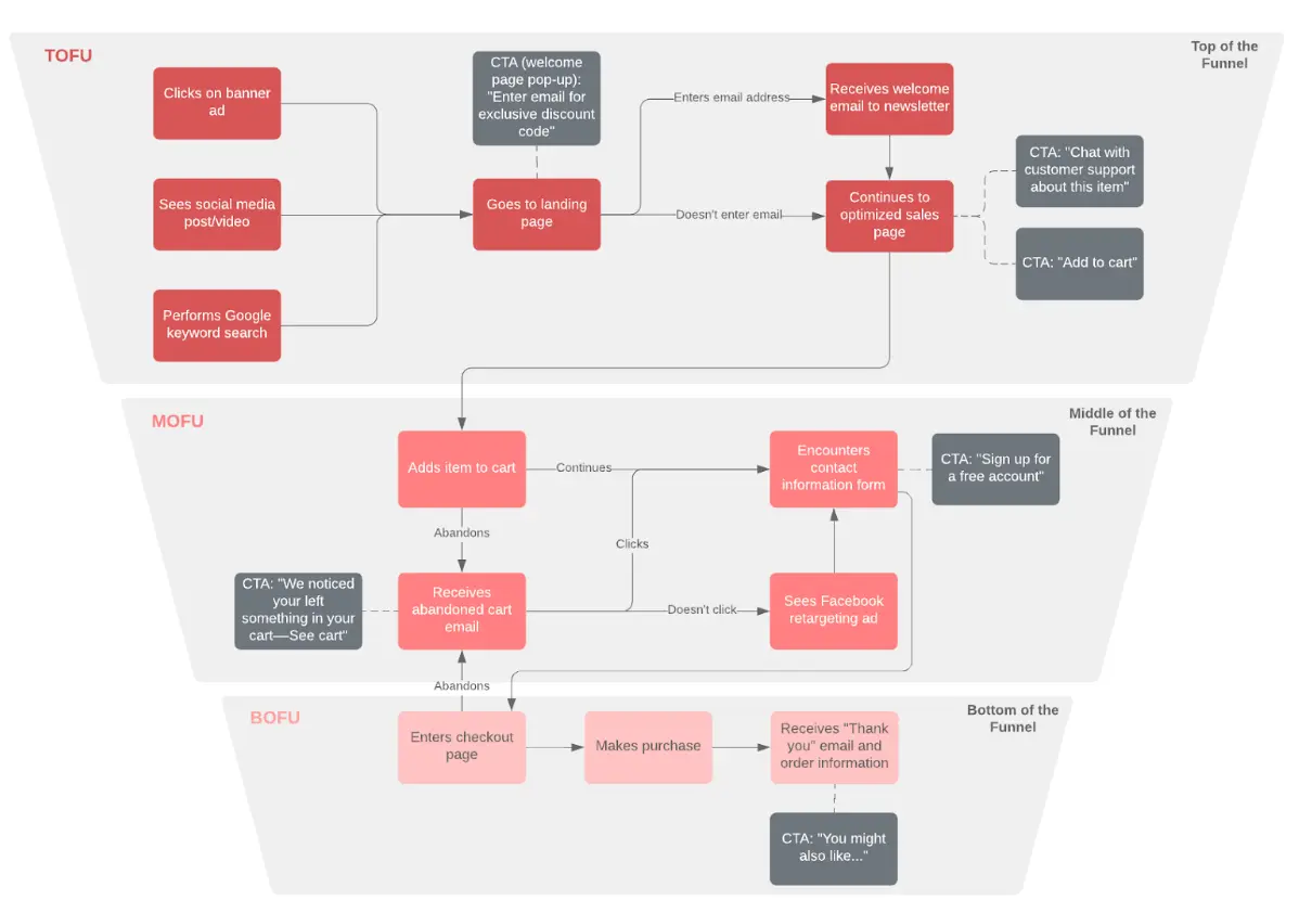
设计潜在客户生成漏斗
首要任务是为您的企业设计一个经过充分研究且强大的潜在客户生成渠道。 虽然这在纸面上听起来像是轻而易举的事,但在实践中这个过程非常微妙。
要创建可靠的潜在客户生成渠道,请将这些部分放在一起:
确定您的目标受众并建立详细的买家角色,以准确了解您的战略目标人群。 这是一个精心研究的用户角色的一个很好的例子,涵盖了目标买家的多个特征。

来源
- 绘制客户从发现您的品牌到与您签订交易的整个旅程。 以漏斗形式可视化此旅程,并在每个漏斗阶段分解买家意图。
- 定义您的策略以覆盖漏斗顶部——吸引更多潜在客户。 专注于建立品牌知名度,传播积极的口碑,并为您的网站增加流量。
- 使用潜在客户生成工具构建您的管道并使用正确的指标跟踪进度。 您的潜在客户目标应该决定仪表板上的指标。

来源
一旦您为潜在客户开发工作打下了坚实的基础,您就可以将注意力转向其他步骤。
大规模创建搜索优化的内容
HubSpot 的消费者趋势调查报告称,44% 的买家通过搜索引擎发现新产品或品牌。
您可以通过搜索优化的内容有机地将他们带到您身边,而不是用强势的潜在客户生成策略来追逐您的目标买家。

来源
遵循这些最佳实践来启动博客并升级您的 SEO 游戏:
- 关键字研究:确定高容量和高意图的关键字以创建高质量的内容、获得最高排名并覆盖目标受众。
- 竞争对手研究:监视您的竞争对手并分析他们正在做什么,以便在您的 SEO 策略中完善他们的策略。
- 设计内容日历:建立一个繁荣的内容管道,并使用涵盖数周的完整内容日历一致地发布内容。
- 建立反向链接:通过为您的网站赢得更多反向链接,提高您的域权限并在搜索引擎上获得更多可见性。
- 制定分发策略:重新利用和分发您的原始内容,以最大限度地提高多个渠道的知名度并提高品牌知名度。
Semrush、Ahrefs 和 RankTracker 等 SEO 工具可以自动执行大量SEO 流程,以最大限度地减少您的工作量。 依靠这些高级工具来创建和实施万无一失的 SEO 游戏计划。
凭借良好的 SEO 内容策略,您将享受到源源不断的自动为您的业务带来的新线索。
提升您的社交媒体形象(自动)
关于潜在客户生成,社交媒体是每个企业的游戏名称。 34% 的全球消费者依靠社交媒体平台寻找新品牌、深入研究其产品并做出明智的购物决定。
由于平台众多且竞争激烈,在社交媒体上创建和发布内容简直就是一件麻烦事——尤其是当您没有专门的团队来处理所有活动部分时。
但自动化可以简化这个过程,有效地定位您的品牌,并帮助您在社交媒体上产生潜在客户。
以下是使用社交媒体自动化的一些最流行的方法:
- 在 Instagram 、LinkedIn 和其他渠道上安排帖子
- 创建管道并安排数天或数周的帖子
- 了解您的关注者并查看分析
- 使用应用内聊天机器人设置自动回复
简而言之,只需在您的工作流程中实现理想的自动化水平,即可轻而易举地管理社交媒体。
copy.ai 、 Jasper.ai或Rytr等编写工具可帮助您在 AI 的帮助下更快地创建 Facebook 和 LinkedIn 帖子、YouTube 描述、Instagram 字幕等。

来源
运行和管理 PPC 广告(自动)
除了 SEO 和社交媒体之外,不要忘记自动执行 PPC 广告活动。 PPC 自动化涵盖多个步骤,例如研究、投标、文案撰写、分析和规划。
自动化可以使您的 PPC 活动更具成本效益和 ROAS 驱动。 您可以通过广告获得更好的效果并获得预期的结果,而无需在试错策略上超支。 它还有助于在不增加成本的情况下扩展您的广告活动。

您可以使用Adzooma 、 AdEspresso和Revealbot等工具来自动化广告活动的不同方面,例如:
- A/B 测试以启动高度优化的广告
- 错误检查以识别和消除差异
- 根据您选择的出价策略进行出价管理
- 为不同的格式和平台制作广告文案
- 收集准确的性能数据并制作报告
以下是 Revealbot 如何让您使用规则自动执行 Google Ads 广告系列的示例:

来源
无需聘请 PPC 经理,您可以设置自己的规则或偶尔获得支持,软件会为您完成剩下的工作。 过去,您必须编写复杂的脚本,今天可以通过可视化界面轻松创建此类规则
在自动投放 PPC 广告之前,请记住确定您理想的客户资料。
个性化您的网站和登陆页面
您的网站或登陆页面是您最有效的销售人员。 针对每个买家细分个性化您的网站或显示访问者的数据可以立即影响并给您的业务留下深刻印象。
同样,使用访问者的一些个人详细信息创建优化的登录页面可以使潜在客户感到特别并参与该过程。
使用 Leadpages 等工具设计个性化网站和登陆页面。 设置个性化触发器以在屏幕上显示弹出窗口和模式。 使用营销自动化来收集潜在客户信息并立即将其细分为不同的买家角色。
您还可以将此数据与您的CRM和电子邮件营销平台实时同步,以运行重新定位活动。
在销售渠道的任何地方捕获潜在客户
当您准备好从多种途径吸引潜在客户的基础工作后,请设置系统以有效地捕获这些潜在客户。 自动化可以在潜在客户捕获和维护 CRM数据库方面创造奇迹。
那么,自动化潜在客户生成过程的理想方式是什么? 使用功能丰富的工具,如POWR One 。 POWR One 让您可以在您的网站内设计应用程序,以最大限度地提高参与度、吸引入站兴趣并促进转化。

使用 POWR One,您可以选择公司的目标并创建符合这些目标的应用程序和插件,例如:
- 用于创建具有内置支付选项的动态订单的表单生成器
- 倒数计时器以增强购买时的紧迫感
- 通过促销和折扣收集潜在客户的弹出窗口
设计用于收集潜在客户信息并将其直接添加到您的数据库的无缝应用程序。 进一步将每个新线索添加到自动电子邮件序列中,允许他们安排与您的销售代表的会议。
自动化您的多渠道外展
除了为入站潜在客户建立渠道之外,还要加倍努力为您的业务创造巨大优势。 使用自动化工具的组合来设计多渠道外展流程。 以下是要考虑的三个主要途径:
LinkedIn :通过发送连接请求、发送第一条消息以及在 LinkedIn 上进行跟进等任务自动化 LinkedIn 外展。 这将使您有更多时间专注于有兴趣进一步了解您的产品的活跃潜在客户。
Twitter :安排推文并在 Twitter 上建立活跃的品牌。 然后使用自动化工具来关注潜在买家并发起对话。
电子邮件:利用自动化和潜在客户数据库工具来查找经过验证的电子邮件并发送冷电子邮件序列。 设置自动回复器,将您的潜在客户推向漏斗,引导他们做出最终购买决定。
自动化外展可以显着加快流程。 这最终可能会增加出站潜在客户生成的投资回报率。
自动化潜在客户培育
培养潜在客户可以说是您的潜在客户生成渠道中的关键步骤。 您必须不断向感兴趣的潜在客户证明您的价值,并重申您可以提供的好处。
将您的培育流程自动化为:
- 吸引潜在客户:通过在电子邮件滴灌活动中发送推荐、评论、解释器和演示视频以及客户教育资源
- 转换潜在客户:通过共享有价值的白皮书、推销平台和规格表,同时将它们重定向到定价页面
您还可以集成一个自动拨号器以直接呼叫潜在客户,如果他们表示有兴趣了解更多信息,他们将立即连接到销售代表。 这是针对不同漏斗阶段的典型潜在客户培育框架。

来源
重新审视您在第一步中创建的客户旅程地图,并定义该旅程不同方面的自动化范围。
销售支持工具可让您在不雇用更多销售代表的情况下提高工作效率。 从监控销售代表的收件箱、同步电子邮件、分配给销售代表到识别购买信号,在销售和培养潜在客户方面有许多自动化用例。
自动跟进并完成交易
倒数第二步是使用自动化工具自动执行渠道的关闭步骤。 创建自动跟进序列和再营销广告,以定位已经与您的品牌互动过的潜在客户。 让这些努力变得有意义,以重新点燃这些冷淡、丢失的线索之间的兴趣。
您可以通过以下方式引起足够的轰动和好奇心
- 提供个性化折扣
- 将他们与您的销售代表联系起来
- 在有限的时间内创建 FOMO 交易
- 为首次购买发送有吸引力的优惠
目标是保持领先地位,并为潜在客户提供一些不可抗拒的东西来完成销售。 事先准备好这些策略并自动执行不同的功能,以最大程度地减少漏斗最后阶段的流失和潜在客户流失。
分析用户行为并优化您的渠道
最后一步是根据您的表现增强渠道。 设计潜在客户生成渠道并不是一劳永逸的过程。 您必须始终如一地重复不同的步骤,以取得更大的进步并消除冗余。
自动化跟踪和报告功能将使您长时间保持跟踪。 利用销售仪表板绘制您随着时间的推移取得的进展,并了解如何扩展您的自动化功能以进一步扩展。

来源
使用自动化赢得潜在客户
自动化您的潜在客户生成策略就像在您的销售引擎中添加火箭燃料。 它可以在无需扩大团队的情况下大幅提升您的效率。
唯一的问题是你必须投入足够的时间来建立稳健的战略基础,然后再观察回报。
为这份详尽的指南添加书签,以使用自动化工具从头到尾设置您的潜在客户生成渠道。
作者简介
Eduard Klein是一位具有全球思维的国际数字增长营销人员、博主和企业家。 他引导我们开始和发展数字业务,并驾驭数字技术和营销的浪潮而不被卷走。
